近日,蚕桑纺织与生物质科学学院陈萍教授团队在期刊《Insect Science》上发表题为《一种分泌型磷脂酶A2通过多巴脱羧酶调节家蚕免疫黑化》的研究论文。
类花生酸介导昆虫细胞免疫反应和体液免疫反应。磷脂酶A2(PLA2)是类花生酸合成的关键酶。昆虫致病菌依靠其分泌物抑制磷脂酶A2活性来破坏宿主免疫防御系统。同时,血淋巴黑化是昆虫保守的免疫应答反应,它与多种免疫反应相互协作共同抵抗病原物。然而,磷脂酶A2与免疫黑化之间是否有关,目前完全不知。
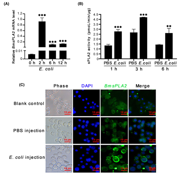
本研究通过注射细菌促使家蚕血腔发生黑化反应,结果发现一种分泌型磷脂酶A2(BmsPLA2)基因表达显著增加,并且它的蛋白荧光信号从细胞质转移到循环血细胞的细胞膜上。当敲低BmsPLA2时,免疫黑化的量减少,而过表达BmsPLA2时出现相反的结果。注射磷脂酶A2抑制剂后,被细菌攻击幼虫的存活率和血腔黑化发生的速度都出现下降。这些表明BmsPLA2在家蚕免疫黑化中发挥了作用。
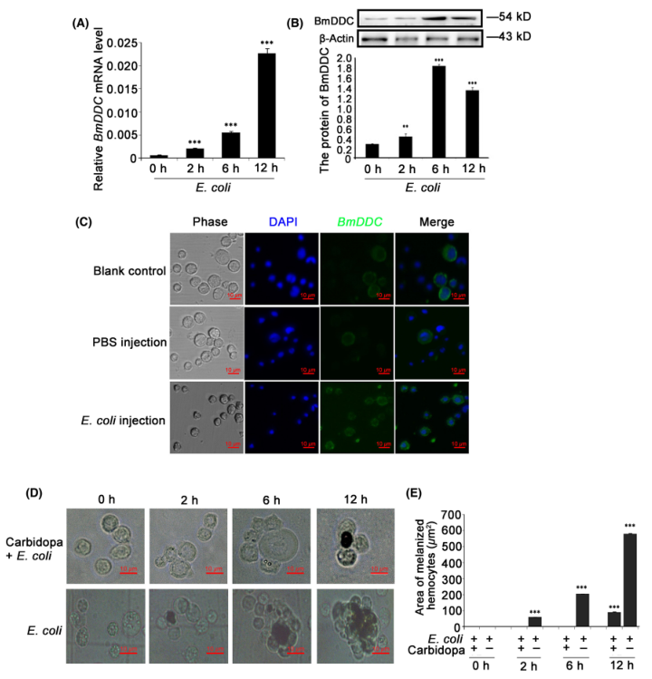
值得注意的是,在各种实验中黑色素合成关键催化酶——多巴脱羧酶基因BmDDC的表达水平与黑化程度保持一致。尤其是,免疫黑化过程中BmsPLA2表达最高峰出现的时间比BmDDC表达最高峰出现的时间早,而且敲低或过表达BmsPLA2时会引起BmDDC表达水平相应降低或增高。这些说明BmsPLA2调节家蚕免疫黑化依靠了BmDDC的介导。我们的研究发现了一个新的免疫黑化调节机制。

图2 注射细菌后血淋巴BmDDC的变化以及注射DDC特异抑制剂后血淋巴的变化
图3 干涉BmsPLA2的效果
该研究的由betway88西汉姆网页蚕桑纺织与生物质科学学院完成,博士生李田为第一作者,陈萍教授为通讯作者。