******中国·必威(西汉姆联)官方网站-BETWAY SPORTS
\
betway88西汉姆网页

崔红娟教授团队在胶质母细胞瘤领域获最新研究成果

作者:家蚕基因组生物学国家重点实验室;betway88西汉姆网页医学研究院癌症研究中心 复审:科技处 发布时间:2020-07-10 点击数量:

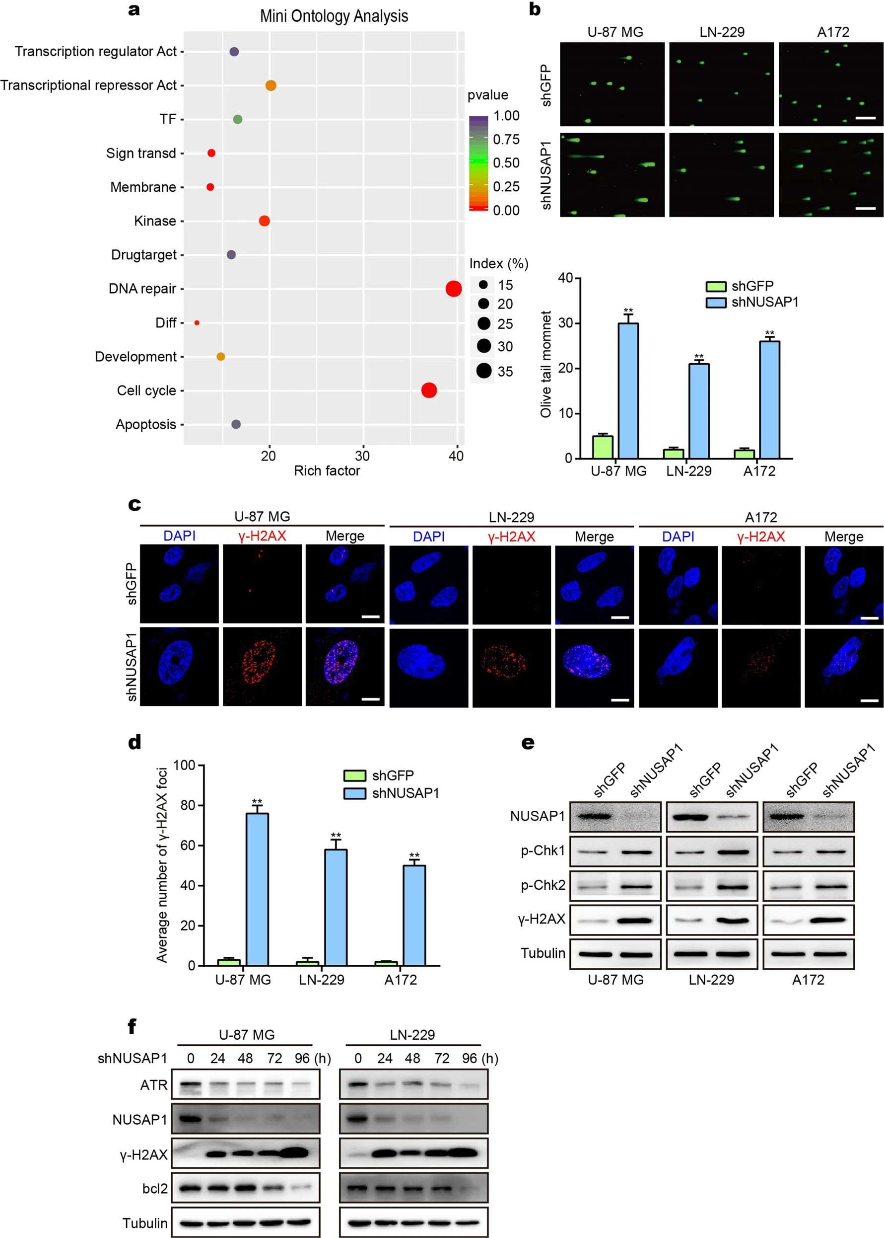
崔红娟教授团队在脑胶质瘤的发生发展机制方面取得重要研究进展。团队在胶质母细胞瘤的化学耐药性的分子机制解析方面取得的最新研究成果“NUSAP1 potentiates chemoresistance in glioblastoma through its SAP domain to stabilize ATR”发表在Nature旗下医学类顶级期刊、首批“中国科技期刊卓越行动计划”领军期刊“Signal Transduction and Targeted Therapy”上。

胶质母细胞瘤是恶性程度最高的脑肿瘤,中位生存期在12-15个月,5年生存率仅为5%左右,严重威胁着人类的健康。由于胶质母细胞瘤极易产生耐药性,导致对化疗药物不敏感,再加上血脑屏障的原因,使得在临床治疗上的效果欠佳。因此开展其耐药性分子机制的研究对于胶质母细胞瘤的治疗具有重要的意义。

核仁纺锤体相关蛋白(NUSAP1)是一个微管结合蛋白,在有丝分裂的过程中有重要作用。团队围绕NUSAP1基因开展研究,发现NUSAP1在胶质母细胞瘤中高表达,与胶质母细胞瘤患者的不良预后密切相关。NUSAP1通过其NH2基末端的SAP结构域调控ATR的稳定性,进而维持胶质母细胞瘤细胞的恶性增殖和化疗耐药性。而下调该因子则显著降低了肿瘤细胞的增殖能力和耐药性。该研究为胶质母细胞瘤的靶向治疗及药物开发提供了有力的理论依据。

 

崔红娟教授为上述论文的最后通讯作者,博士研究生赵羽卒为第一作者,第一单位为家蚕基因组生物学国家重点实验室,第二单位为betway88西汉姆网页医学研究院。此项研究得到了国家重点研发计划 (2016YFC1302204,2017YFC1308601)及国家自然科学基金面上项目(81872071,81672502)等项目的资助。

医学研究院成立以来,癌症研究中心团队致力于研究癌症发生发展的机制研究。研究内容主要集中在肿瘤细胞的发生发展机制及其靶向治疗的基础研究,同时开展功能活性物质在生物医学上的应用,旨在促进生命科学与医学的学科交叉与融合发展,在医学基础研究和重大疾病防控等国家需求方面做出应有的原创性贡献。目前,癌症研究中心团队成立一年多来已发表高质量高影响的学术论文10余篇,这些研究丰富了生物医学的理论基础,促进了我校医学学科的发展,提升了我校基础医学研究在国际和国内的影响力,为建设高水平医学研究院奠定了良好的基础。

 

原文链接https://www.nature.com/articles/s41392-020-0137-7

 


  • 附件【11xrw97vp9】已下载